公司内部审计制度
第一章 总 则
第一条 为了加强本公司的内部审计工作,根据《中华人民共和国审计法》、《中华人民共和国内部审计条例》、《中华人民共和国内部审计准则》、《内部审计实务指南》等相关法律法规,结合本公司实际情况,特制定本制度。
第二条 本制度所称被审计对象,特指本公司各部门、各子公司及上述机构的相关责任人员。
第三条 本制度所称内部审计,包括监督被审计对象的内部控制制度运行情况,检查被审计对象会计账目及其相关资产,监督被审计对象预决算执行和财务收支,评价重大经济活动的效益等行为。
第四条公司所属各部门、各子公司均应按照本制度规定,接受内部审计监督。
第二章 内部审计目的、工作职责及范围
第五条 内部审计的目的。内部审计工作是在本公司内部建立的一种独立评价职能。通过内部审计,评价内控制度是否健全、有效,以达到查错防弊,改进管理,提高经济效益;协助公司领导层有效的履行职责,规范公司运作行为,降低运营风险,完成公司经营目标。
第六条 内部审计的职责
1、制定内部审计工作制度,编制审计工作计划报董事长审批。
2、召开部门会议,围绕工作计划制订审计项目计划,按照计划实施审计工作。
3、负责收集审计证据,编制审计底稿。
4、编制审计报告,提出审计意见及合理化建议。
5、监督检查审计决定的执行及落实情况。
6、建立健全审计档案。
第七条 工作范围:
1、财务审计。对被审计对象资产的安全性、完整性,财务收支的合法性、真实性以及其他有关的经济活动进行审计。
2、内部控制审计。审查公司及子公司用于保证完成经营目标而制定的政策、计划、程序和规定等所组成的内部控制系统是否完善,是否得到的有效遵守及执行。
3、项目预决算审计。对各子公司工程预算、结算、签证、决算等资料的完整性、真实性,数据的真实性、准确性进行审计。
4、经济责任审计。对全资、控股子公司以及投资项目的经济目标、经营责任以及经济效益进行审计。
5、交接、离任审计。核实债权债务,监督资产交接;对离任负责人在任职期间履行职责情况、经济责任进行审计,对其经营业绩进行评价。
6、专项审计。对公司经营管理中的重要问题开展专项审计调查。
7、董事长交办的的舞弊调查及其他审计事宜。
第三章 审计机构和人员
第八条 依据完善公司治理结构和完备内部控制机制的要求,公司设立审计部,审计部是公司的内部审计机构,在董事长指导下独立开展审计工作,审计部对董事长负责。
第九条 审计部应当配备具备必要专业知识、相应业务能力、坚持原则、具有良好职业道德的审计人员。
第十条 审计部设负责人两名,工程审计经理、财务审计经理各一名,由董事长提名并任免。工程审计经理负责工程预决算、工程管理流程审计及监督;财务审计经理负责财务审计、内部控制审计工作。审计部门负责人必须具有中、高级专业技术职称与实际工作经验。
第十一条 审计人员必须遵守以下行为规范,不得滥用职权、徇私舞弊、玩忽职守:1、依法审计;2、廉洁奉公;3、忠于职守;4、坚持原则;5、客观公正;6、保守秘密。
第十二条 审计人员办理审计事项,与被审计对象或者审计事项有利害关系的或者利益冲突的,应当回避。
第十三条 审计人员依法行使职权,受法律保护,任何人不得打击报复,违者将严肃处理,触犯刑律的将追究法律责任。
第十四条 对违反审计工作规定的单位和个人由根据情节轻重,给予行政处分、经济处罚,或者提请有关部门处理。
第四章 内部审计的依据、权限
第十五条内部审计依据:
1、国家法律、法规、政策。
2、公司规章制度,董事会决议。
3、公司经营方计、计划、目标。
4、经营责任单位的经营责任制度、责任状及合同。
5、公司及董事长根据实际情况制定的各种管理措施。
第十六条 审计部的权限:
1、有权要求有关单位按时报送生产、经营、财务收支计划、预算执行情况、决算、财务报告和其他有关文件、资料。
2、有权参加公司有关经营、财务管理决策、工程建设、对外投资、重大合同等有关会议。
3、参与有关业务部门研究制定和修改有关规章制度并督促落实。
4、审核有关生产、经营、和财务活动的凭证、帐表、文件,现场勘察检查资金和财产,检查财务软件,查阅有关文件和资料等。
5、对与审计事项有关的部门和个人进行询查,并取得有关证明材料。
6、发现被审计单位转移、隐匿、篡改、毁损会计凭证、会计账簿、会计报表以及其他有关资料的,有权予以制止;对阻挠、妨碍审计工作以及拒绝提供帐表和有关资料的,有权向公司提出追究其责任的建议。
7、有权对被审计对象提出改进经营管理、提高经济效益的建议,并监督建议的执行情况。
8、对严重违反公司规定及相关法规,或因失职造成公司严重损失的直接责任人员及其直属领导,有权提出处理建议。
第五章审计工作程序
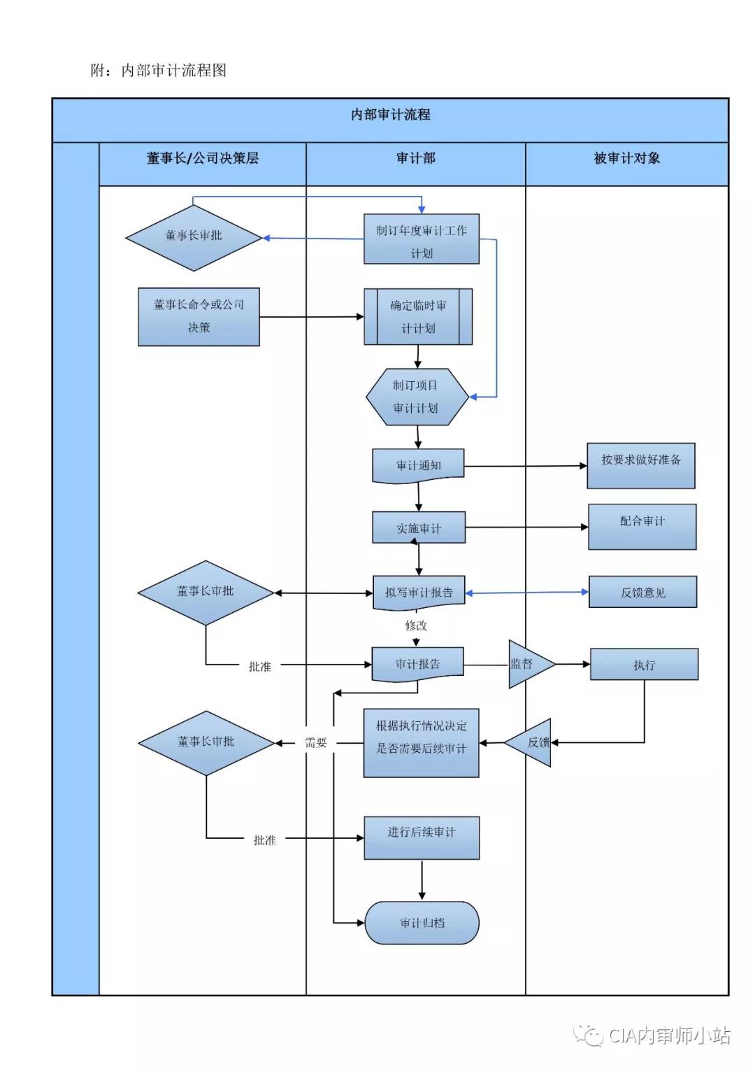
第十七条 准备阶段
1、确定项目审计计划。按照年度内部审计工作计划,审计部确定项目审计计划,报公司董事长批准后实施。
2、成立审计小组
审计部根据项目审计计划,选派审计人员组成审计小组,并指定主审人员,审计小组实行主审负责制。主审人员负责制定审计方案。必要时,可申请其他专业人员参与审计或提供专业建议。
3、通知被审计对象
通知被审计对象,要求被审计对象提前准备好关生产、经营及财务活动的相关的单据、凭证、帐表、文件等资料。
第十八条 实施阶段。审计小组依据项目审计计划和审计方案审计小组在实施审计过程中发现的问题可随时向有关单位和人员提出改进的建议,编制审计工作底稿。审计终结,依据审计工作底稿,提出管理建议及审计意见,编制审计报告。
第十九条 报告阶段
1、征求意见。审计报告应征求被审计对象的意见,被审计对象自接到审计报告征求意见稿之日起3日内,将其书面意见反馈给审计小组;超过规定时间视同无异议。
2、报告审定。审计小组征求被审计对象的意见后完成审计报告,报公司董事长签批。
3、报告送达。审定的审计报告经董事长审批后送达被审计对象。被审计对象就报告中所提出的问题和意见制订整改方案进行整改,审计人员有权就整改情况进行检查。
4、档案管理。审计小组应在审计工作结束后7日内对审计工作底稿、审计取证记录、审计报告、反馈意见、整改方案等文件资料按照档案管理要求整理归档。
5、后续审计。对主要项目应进行后续审计,检查被审计对象对审计意见、审计决定的采纳及执行情况和效果。
第六章 附则
第二十条 本制度由审计部负责解释和修订。本制度未尽事宜,按照国家有关法律、法规和公司章程的规定执行。
第二十一条 本制度自董事长审批之日起实行,并抄送各相关部门。

- END -
